adidogome
i think there’s a lot of possible starting points but maybe the most important thing is that i think it has always been about the body for me
last week my phone was MIA unexpectedly - one afternoon at work it just went blank/black out of nowhere, or at least this is how i experienced it. in reality i’ve put my phone through quite a lot; it’s only around 4 years old but i had a period of time at the beginning when i thought that the shiny sleekness of its shape was too nice to put a case on it. beyond that, it’s come with me on every single adventure, including into the ocean. this july it was waterboarded when i climbed up on some rocks at the marina. so it wasn’t necessarily unbelievable that it would choose to take a break from functionality for a bit (4 days). ultimately this is fine (it started working again) but i realized —
- i should have set up my backup phone before i needed it
almost my whole life is tied to the capabilities of this strange brick:

i am going to leave this country soon (the usa). this means my life will have to bend in ways i have not tried before. my phone has been attached to my physical person almost constantly since like, 8th or 9th grade? 2010/11,,, sooooo 14 years. i am a cyborg (in the way we are all becoming cyborgs). my phone is on my lap as i write this. i don’t know why - i don’t need it for anything right now. but just in case, you know?
am i myself without my phone? is a body a modern body without a portable internet enabled device?
i intend to set this server up in my mother’s home in Lomé, a place where i did not grow up, where i have no current physical attachment. she moved into this home after my father died and left it to her. that was only 3 years ago. i have not been home in a decade. there is a dense cloud of fog surrounding the philosophical implications of this move for me which i cannot enter just now.
first, my concerns are:
- what will it hold? my first impulse is ‘an instance of deborah’. but what does that mean?
- how will it be powered? i can’t suck the generator dry. solar? does it need to be on 24/7 for it to be meaningful as a server? does a body not need rest?
- who will access it the most? me, or my people? who are my people?
i have ordered a fanless industrial mini pc off of ebay which i think is exactly what i need. it runs a linux os, which i am moderately excited about trying out. i am a little nervous about setting it up in my current living situation, since i can’t plug it directly into a connection with an ethernet cable.
these are most of my preliminary thoughts. from now on i will try to be more structured about logging, so i can better self reference.
— — — — deb.06102025
‘an instance of deborah’ [0.0]
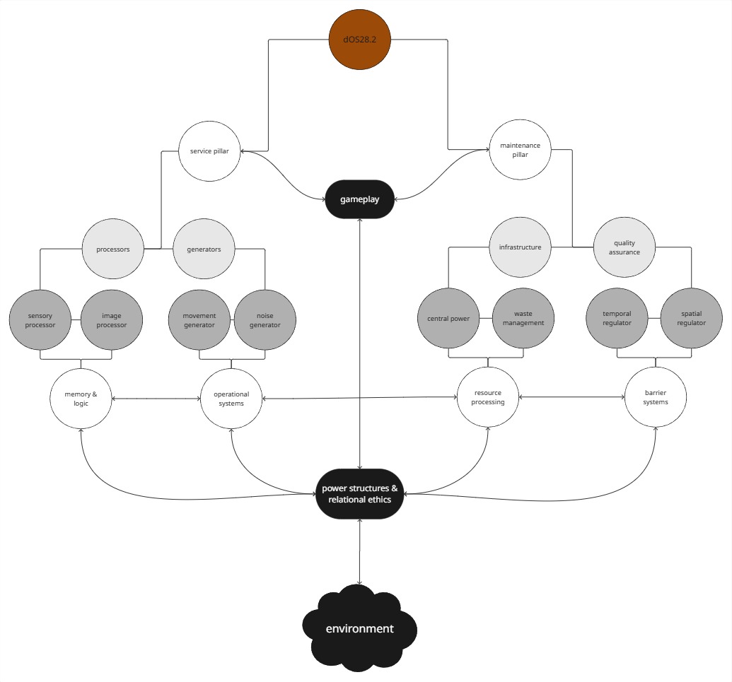
this past week i thought about software architecture and systems. my primary goal was to understand myself better in the interest of defining an appropriate server practice.
so what is software, definitively? usually: encoded instructions, generally modifiable; the programs, routines, and symbolic languages that control the functioning of the hardware and direct its operation. there is application software and system software. system software is usually governed by an architecture - fundamental structural choices that are costly to change once implemented. the 2 major truths of system architecture: everything is a tradeoff, and why is more important than how.
it is helpful to think of ‘deborah’ as the operating system currently running on the hardware of this body. the thing to do would be to assess what kind of procedure i am following. what is the primary directive?
here is a version of myself:

deborah os (dOS28.2) is a highly intuitive system in which incisive communication and reciprocal action are essential. its prime directive is maintaining cosmotechnical order within its softbody system. the software engages in power games on a majority basis. future updates may see this percentage decrease.
in the hopes of truly understanding and developing a relational ethic, dOS28.2 overprioritizes memory & pattern recognition, introducing a high chance of false positives when running risk assessments. future editions of this OS may do well to introduce time delays before running strategic operations. it would also do well to dedicate more operating power to the maintenance pillar.
the system must reconcile the truth of god/glob/golb (a bladeless knife with no handle) with the truth of corporeality. there is no mythos, only known and unknown. the system is structured such that it moves forward in tandem with its environment. damage is assessed & reconciled in daily cycles. metadata is updated through a continuous background process.
the question going forward: what extensions does the system need to maintain order?
— — — — deb.15102025
definitions/understandings
i realized i need to expand on some things i mentioned earlier. please bear with me; this is the last soft update before i cycle back into talking about hardware & its trappings. i may come back and redact parts of this section. i am not sure yet how personal i am willing to be.
cosmotechnical order: because of the basic chaos of life, i have well come to understand the phrase “suffer the pain of discipline or suffer the pain of regret.” i have been forced to do a lot of wayfinding and problem solving. taking care of myself and those connected to me means making an endless series of negotiations between my truth and [your] truth — am i a woman? am i your enemy? am i performing?

power games: because i exist in the body that i do (a black one), it has been made clear to me time and again that i would do best to remain small.
a line from Mandela by Mr Eazi is most apt: “the more you look, the less you see.” my whole body must become attuned to the environment… i feel the heaviness of attention before i see it; i listen for soft steps behind me as i walk down the street; i glimpse disturbed micro expressions. i am familiar with the types of violence that await me should i shy away from meeting someone’s gaze directly.

relational ethic: i am trying to figure out how to be with people. to be around them is a different thing. it seems, unfortunately, that the longer you know someone, the more opportunities there are for violence to become part of your dynamic. as a result of this i know very well how to detach from a thing, to become an immovable object in the path of incomprehensible hatred. but what does it mean to let the bad thing in? to have a relationship where everyone agrees that harm will happen? who will stay to repair the damage?
god/glob/golb: the below quote from kaveh akbar has stuck with me for some time.

extensions: in this particular server practice, i aim to represent my own core functions. the extensions spoken of hereafter refer to tools or microsystems that make the task of fulfilling these functions easier or more apparent in some way. a conversation with a friend yesterday introduced some possibilities for toolmaking. 1] “deborah never forgets.” unfortunately i think this is true. 2] “maybe the server is just a recording of your voice.” my most significant relationships rest largely on a practice of regular phone calls. rarely is someone near enough to touch.
i am operating on faith and a ritual of deep breaths. i wait for the train, i clasp my hands in front of me, and i pray with my eyes open: ‘stray not from the path which fate has you assigned.’
not entirely sure who i’m talking to while writing this log. but i hope you get it.
— — — — deb.23102025
tangible things
I ordered my mini pc (below) off ebay at the beginning of october. it came fairly quickly and i connected it to my current monitor setup. an initial issue was that i can’t plug physically into the router where i’m at right now. it took a few days for a wifi extender and ethernet cable i ordered off of best buy to arrive, and i also ordered a portable monitor and mini keyboard off ebay to use with my machine, which took about a week in total to arrive. the portable monitor currently does not work - i will get it repaired next week (probably thursday, one of my days off). i set up yunohost last night after a couple of false starts. i had to flash the disk image to my usb like 3 times.


i wasn’t initially able to access my server admin page using localhost on my laptop because of some wifi confusion (on my part), so i just did the post install in the terminal. the only annoying thing was typing the password because i had to be sure i didn’t accidentally misclick.
i also updated my DNS records with the registrar to establish the domain connection. i must remember to make a note of which emails the system will send reports to. i wasn’t able to configure the ‘Let’s Encrypt’ certificate, which i must do before i get too far. i’ve been meaning to change my domain registrar but i am still looking into it. i’m using cargo right now but i want to do something weird with my website.
anyway after all that was done i was able to visit the admin page in the browser of my other pc. communication with the server often lapses because of poor network in here but it gets the job done.
i installed some apps - mymind and mumbleserver. there are a few others i’m eyeing but i think a couple of them require me to add additional domains (e.g. d.tsogbe.com) and i don’t wanna do too much before i move DNS registrars. i think i will try to get that done this week.
— — — — deb.25102025
i think my trajectory has changed a lot from the first log on October 6th. i think i expected to be a lot more preoccupied by technical needs (not that i’m not) and more detached variables of this project. but the practical means will be taken care of because i want them to be taken care of. i have set up the hardware in the best environment that i could in this house. when i return home i will adapt the set up to suit the situation.
i think my initial synopsis of ‘an instance of deborah’ was a good start. i wasn’t really expecting to go too deep in this class, if i’m being honest, but certain circumstances have forced me to face myself.
i have often avoided prolonged contact with other people because of a fear of what their behavior might bring up inside of me or what hidden aspects of myself they may mirror. this is something i’ve had to address.
i have been working as a baker in a commercial kitchen in inglewood, california since january. i’ve only worked professionally as a baker in one other instance, and that was at a small cafe in cambridge, massachusetts for 9 months.
i started working as a baker because after finishing my master’s i just didn’t have any idea what to do with myself. this is mainly because the death of my father at the start of my last year of school triggered some ugly thing deep inside of me to begin thrashing, a volatile sensation which only intensified when one of my sisters died less than 2 years later.
people die, yes. it’s just that these deaths compounded years of pressure within my relational environment that began to express itself negatively through my behavior.
anyway - the kitchen i work in now is one of the most intense environments i have ever been in, physically and psychologically. the hierarchy is very strict, very embedded. i think i’ve ruffled a lot of feathers. i’m an intense, peculiar person, and i also wasn’t too mindful in the beginning. but whatever degree of pain i have caused my colleagues, there seems to be some strange insidious plot within the network of them.
these past months in this kitchen i have encountered dozens of facsimiles of myself. several people seem to have taken up the mantle of investigating my personality and reflecting it back to me to a startling degree — down to the way i touch my nose, how i adjust my loose pants, the voice modulation i use to communicate, the deep breaths i take to calm myself, my resting facial expression. every workday someone seems to be playacting or plotting to force an outcome - pointed conversations, sabotaging projects, trapping me in my work area during key moments (fire hazard), hiding work tools to encourage interaction or anxiety, fake flirting to steal a relaxed moment to use against me, manufacturing the projectile movement of objects around me. i turn a corner and someone is there ready to lie to me.
at first it was quite frightening (and still is to some degree) but now i appreciate the chance to see myself fully. i have never had so many opportunities to correct my bad behavior. i have also never been so calm in my entire life. they are trying to break me, but eventually they will eat their own faces. in the meantime i am cultivating a rich inner world :)
maybe it is easier because everything is temporary.
either way, i have been working on a way to illustrate how i am in the world. i’m not thinking about extensions anymore, and i uninstalled the apps i mentioned installing initially on the server. i think the only thing i need is a webpage.
see you soon
— — — — deb.15112025
please see the final product of this journey at de.tsogbe.com
i can't promise that the server will always be running <3
☊ deb.10122025